职教网banner图
国考以结构化面试为主吗?
(楼主)创元公考

2021-11-02 15:16:17

笔试时间越来越近,笔试过后就是面试。虽说距离面试还有一段时间,但是大家也要提前了解,提前做好准备。


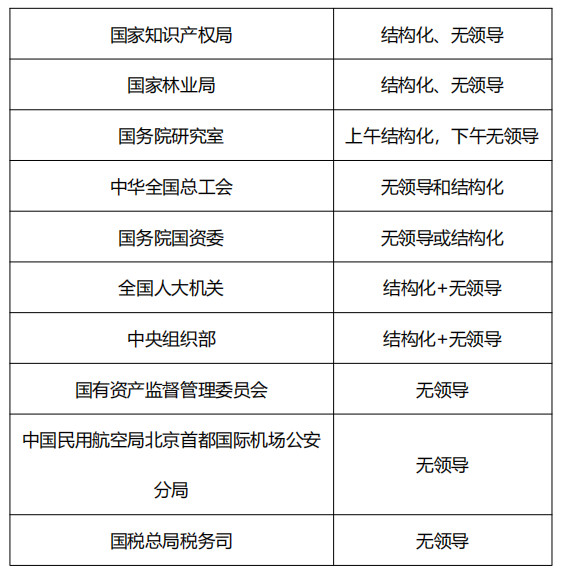
国考一般以结构化为主,但是中央岗位面试形式可能会有无领导,也有部分岗位只考无领导,以职位表的层级来确认是否是中央部委。下面创元公考整理了部分部门的面试形式。

6EA2A59F-7051-48d4-AE53-F2384E9086BF


距离考试时间越来越近,同学们赶快利用好剩下的时间好好学习吧!大家可以扫描下方二维码,添加小贝老师联系方式,了解更多公考资讯。


小贝老师联系方式

ae54b48127d21695690b81352f978db

    扫描下方二维码,关注“创元公考”公众号,及时获取公考信息!

0F077459-8604-4d22-B461-9BAD52DC7781

回复贴子
职教网banner图