职教网banner图
2023年河北省普通高等职业教育单独考试招生征集志愿计划
(楼主)创元教育单招培训

2023-04-23 14:04:54

一、征集志愿填报时间为4月23日14时至4月24日12时。未查到录取结果的考生可根据自身情况填报征集志愿。

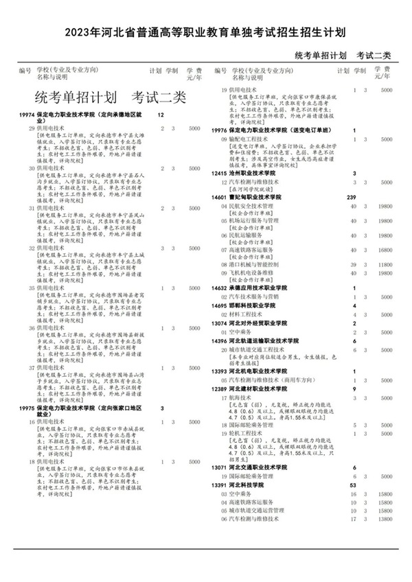
二、征集志愿计划是集中志愿录取结束后院校的缺额计划。考生须按照公布的征集计划填报,以免造成无效志愿。征集志愿录取时,如录取控制线上生源不足,经院校申请,有降分录取的可能,低于录取控制分数线的考生可以填报。院校在录取过程中有可能根据生源情况调整计划,由院校负责解释。

三、征集志愿填报操作要求和集中志愿填报要求一致,请考生登录河北省高职单招服务平台(http://hebgzdz.sjziei.com),在规定时间内尽早完成志愿填报。在志愿填报截止时间前,考生可多次登录志愿填报系统进行志愿修改和保存,最终以其网上最后一次修改并保存成功的志愿为准。

四、考生要增强安全意识,严格保管考生号及密码,密码设置不要过于简单,不要将密码告诉他人,不要让他人代为操作,以防志愿填报信息泄露或被他人篡改。如忘记密码,可点击考生登录界面的“忘记密码”按钮,按提示进行找回密码操作。

五、部分院校的专业对考生身体条件有要求,部分院校学费较高,请考生认真查阅拟填报院校招生简章或咨询院校。

六、本征集计划采用PDF格式公布,请考生使用PDF阅读器查看。部分浏览器自带的PDF阅读器浏览时存在缺字现象,遇到这种情况请考生下载正版PDF阅读器进行查看。

附件信息:

图片 1图片 2图片 3图片 4图片 5图片 6图片 7图片 8图片 9图片 10图片 11图片 12图片 13


点击此查看更多2023年单招时间节点及政策信息

想要了解更多单招资讯或是单招其他相关内容

请添加薄老师微信:

联系电话:18532659572(同微信)

1-221229140459


回复贴子
职教网banner图